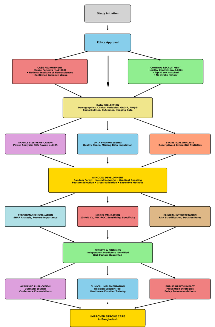
Stroke remains a leading cause of disability and mortality in Bangladesh, with limited data on risk stratification models tailored to the local population. Current prediction models inadequately…
Foresighting Outcomes and Risk Evaluation With Computational Artificial Intelligence in Stroke Trials: The Foresighting Outcomes and Risk Evaluation With Computational Artificial Intelligence in Stroke Trials (FORECAST) Study Protocol
